自作マニアの物欲記 - 17
無線LAN電源制御機 製作記: その1
 今回は久しぶりに回路の製作記
 私の家は比較的新しいマンションですが宅内のLAN配線がありません。各部屋でNotePCを使っているんですが、そのためここでも触れていますが、無線LANターミナルを置いて Note PCからは無線LANでインターネットに接続しています。その無線LANターミナルが私の部屋にあって、私も根がケチなものですから寝るときには必ず光MODEMやルーターそして無線LANの電源を切ってから寝ます。
 時々は娘たちが私が寝てからインターネットを使いたくなるらしく、夜中に私の部屋にそっと忍び込んできたりすると起こされてしまうことがあり、翌朝文句を言います。娘たちは常時電源をONにしておいてくれと言いますが、使いもしないのに電気の浪費は私の宗旨に反します。
 しかし、私も寝込みを襲われて目が覚めてしまうのはイヤなので考えました。ちょうど私の家では、各部屋に2回線分の電話回線が敷設されており、内一本は使用しておりません。この回線はマンションの引き込み盤のところでオープンになっているはずですから、この回線を使って家の中でリモコンをすることが出来るはずです。
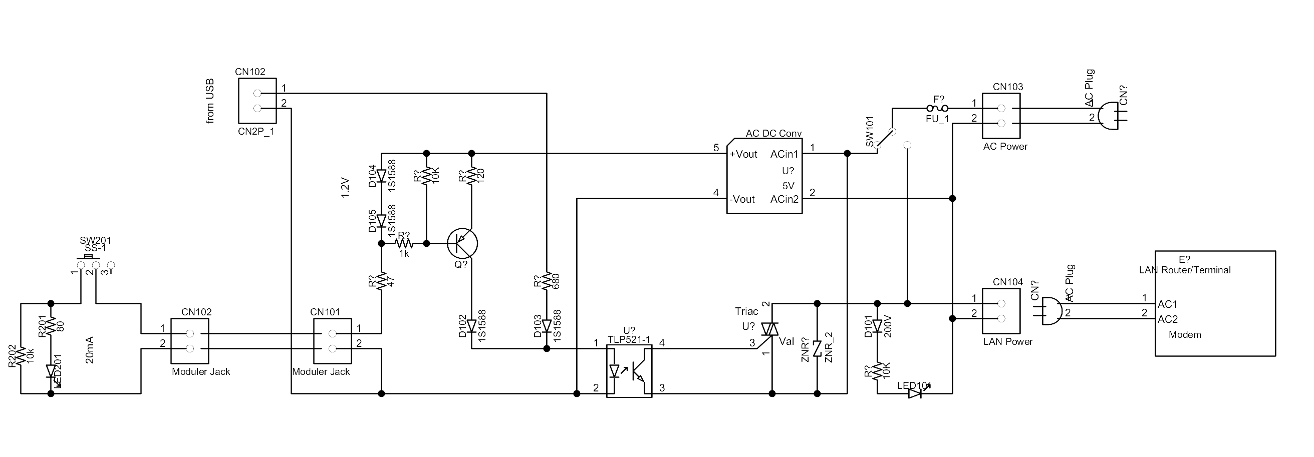
 念のため各部屋の配線が接続されているか確認しましたが、接続は問題なく線間もオープン状態です。そこで下のような回路を製作することにしました。(図をクリックするとPDFで見えます:回路定数・部品の型式名は不正確です)

 要は 2本の電話線の間に電圧を供給しておいて、他の部屋でこのライン間にLEDが接続されると電流が流れてそのLEDが点灯すると同時に、私の部屋ではこのLEDへの電流を検出してフォトMOSリレーでトライアックをONさせて、光インターネットのモデム/ルーター/無線ターミナルの電源を入れるというモノです。フォトMOSリレーを介してトライアックをONさせているので、電話回線にACが漏電すると言うことはありません。秋月などで200円ちょっとで売っているフォトトライアックユニットの部品を使います。もう一つ、私の部屋ではデスクトップPCの電源を入れると USBパワーが入りますので、このUSBパワーでもフォトMOSリレーをONさせます。
 おまけで、SW101を切り替えるとこうした外部からの信号とは関係なくトライアックをバイパスして電源が入ります。実際の組み立て途中の写真は下の通りです。

 さて、この制御装置に使用した DC5V出力用のスイッチングレギュレータ(ACアダプタ:上の写真の下側のケース内に見えるユニット)ですが、携帯電話用の小型ACアダプターの回路キバンを取り出して使っています。携帯電話も機種変更するとACアダプタが余って、家の中には数個の超小型ACアダプタが転がっています。出力が5.6V/200mA程度でこうした電流を必要としない用途には小型で使いやすいのですが、ケースは超音波融着してあって開けるのが難しいので、糸鋸などで中の部品を傷つけないように注意して周りのケースを切り落として使います。

 できあがった制御器の外観はこんな感じです。常時緑のLEDが点灯しており、LANの電源が入ると赤のLEDが点灯します。右上の赤いボタンはオルタネートのプッシュスイッチで、一回置きに回路がバイパスされて強制で電源がONされます。その場合、赤のLEDが消えて緑のLEDだけが点灯します。写真の下側に見えている二つの穴がモジュラーコネクタで、右が電話回線からの信号、左がUSBからの信号入力用です。(この製作の後秋葉原をうろついた時に思ったんですが、このコネクタは形状が大きくあまりいい選択ではありませんでした。MiniUSBなどのコネクタの方がずっと小型でいいと思います。DIPピッチへの変換キバンがあったためこのモジュラーコネクタを選んだんですが、変換キバンがあることを選択の条件にするならIEEE1394のMiniタイプのコネクタもサンハヤトから変換キバンが出ていました。次回何か製作する場合はこちらを使うように、さっそく1セット購入してしまいました。

 こちらは、各部屋の電話回線のモジュラーコネクタに差し込むユニットです。右側が単体、左側が差し込んでONさせた時の写真です。

 秋葉原の部品屋で購入した、15x20x15mm程度の小さなプラスチックケースを加工してLEDとスイッチ、そして電話回線用のモジュラージャックを取り付けてあります。モジュラージャックはプラスチックケースに取り付けるため 100円ショップなどで売っているケーブルの固定用金具を加工して、エポキシ接着剤で取り付けました(赤い矢印部分)
 部屋を暗くしたら気づいて、夜中中付けっぱなしにすることがないようにと思ってジャンクで買った大型LEDを取り付けて、スイッチを入れると赤々と点灯するようにしたんですが、これまでのところ、残念ながらその効果は期待できないみたいで、今朝も私が目覚めるとLANの電源は入りっぱなしでした (;+_+;)
注意:いつものことですが、この回路は私が実験的に設計したモノで動作の保証や安全性の確認はしておりません。商用電源(AC100V)を制御する回路は最近のリコールニュースを見れば分かるとおり、ほんの僅かの問題でも火事や感電の危険性が伴います。このページのいかなる情報の利用による被害・損失に付いても私は責任を負いかねます。もし情報をなにがしかでも利用される場合は自己責任でお願いいたします。


前ページへ   次ページへ総アクセス数