e日記風 独り言

#気まぐれ & 気まま & 天邪鬼な老いぼれ技術屋の日々の記録のうち、パソコン技術やインターネット技術、プリンタやPCアプリからプログラム言語などに関連した記事です。
右端上端の同一カテゴリージャンプボタンで同じカテゴリーの他の記事を順番にご覧いただけます。
Access Counter:  総アクセス数
-2049- ドローイングアプリ
前回の Thinkercadなどの Webアプリ関連話題で。
<化石プログラマ! && かと言ってF/Wコーディングは本業でもない>私は、プログラムをコーディングしようとすると、どうしてもまずフローチャートが書きたくなる。
現役時代は Excel/Wordなどの 図形挿入を使って書いたりしていたが、あまり効率的に描けるとは思えなかった。20年くらい前には Visioも使ったが、結局いつの間にか再び Word/Excelになってしまった。
しかし今回 Thinkercadに衝撃を受けたので、もしや と思って再び探してみたら、やはり最近は強力な Webアプリがあると分かった。Cacoo とか draw.ioなどと言うアプリだが、Webの評価記事では「良さげ」だとは分かってもどちらとも判断つかなかったので両方をちょこっと試してみた。
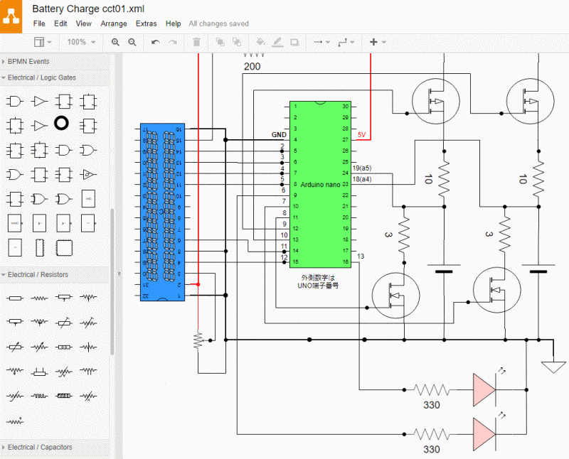
結果、draw.io の方を使うことにした。どちらも図形の部品種類は多く、どちらが効率的に意図した図面を仕上げられるかと言う一番のポイントは使いこなさないことには分からない。ただより直感的な操作が可能と言う点において、Cacooよりもとっつき易いと感じた。それにデスクトップアプリも使えるらしい。やはりサーバーとかクラウドに馴染みが薄い世代にはデスクトップアプリの(ローカルへの)「保存」と言う概念からはなかなか脱却できない。
フローチャートだけでなく、回路図のような図面もアナログからデジタル、光部品や機構部品などのパーツが豊富に揃っており、どちらも部品を配置してその間を線で結ぶという作業は同じだから、全く同じ操作感でサクサクと作図できるのは非常にありがたい。ただし(ちょっと欲をかいて)取扱説明図のような特殊な部品や製品の形となると、パーツがないのでそれらを既存のパーツを組み合わせて作るか、SVGエディタなどのドローイングアプリで作って読み込むしかなさそうだ。
加えて Thinkercadは作業プロジェクトのローカルへの保存が出来なかったが、こちらは XMLファイルでダウンロードでき、読み込むことも出来る。
>続く

毎年今の時期は決まった写真になるが、今年もジンチョウゲが咲き出した。
2019/02/28